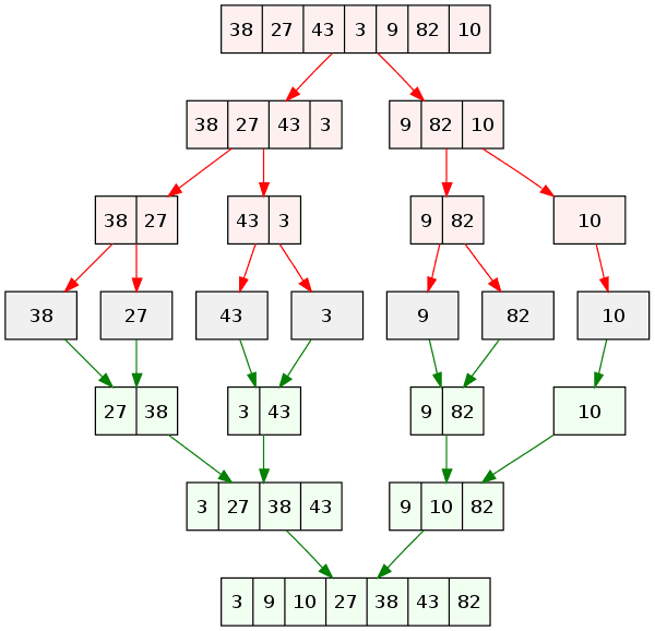
This algorithm is very efficient one, and is classic example of Divide and Conquer algorithms.
In this algorithn, we divide the whole array into smaller sub-problems. i.e. till we get only single element. Single element means, there is no need to sort it. Lets call it sorted sub-array.
Next step is to merge two such sorted sub-array. The operation is called merge two sorted arrays.
As, the recursion stacks pops-up. We keeps on merging sorted sub-arrays. Untill all sub-arrays merged into one.
Finally we get the sorted array.
Merge Sort Algorithm
- First method takes array and index of array as first and last index.
- Divide the array into two equal half.
- Recursive call to same function with the left half array.
- Recursive call to same function with the right half array.
- Now, we get sorted sub-array. Note: each single element is itself sorted.
- Next step is to merge two sorted sub-arrays.
- We keep on doing this, untill all sub-arrays merged to become one.
See the code here:
public void doMergeSort(int[] arr, int l, int r) {
if (l < r) {
int m = (r+l)/2;
doMergeSort(arr, l, m);
doMergeSort(arr, m+1, r);
merge(arr, l, m, r);
}
}
private void merge(int[] a, int l, int m, int r) {
int[] left = new int[m-l+1];
int[] right = new int[r-m];
for (int i=l; i<=m; i++) {
left[i-l] = a[i];
}
for (int i=m+1; i<=r; i++) {
right[i-m-1] = a[i];
}
int lindex = 0;
int rindex = 0;
for (int i=l; i<=r; i++) {
if (lindex < left.length && (rindex >= right.length || left[lindex] < right[rindex])) {
a[i] = left[lindex];
lindex ++;
}
else {
a[i] = right[rindex];
rindex ++;
}
}
}In above merge method, I have handled all cases in same loop. There is an alternate solution to this as well, see below:
public void merge2(int[] a, int l, int m, int r) {
int l1 = m-l+1;
int l2 = r-m;
int[] left = new int[l1];
int[] right = new int[l2];
for (int i=0; i<l1; i++) {
left[i] = a[l+i];
}
for (int i=0; i<l2; i++) {
right[i] = a[m+1+i];
}
int lindex = 0;
int rindex = 0;
int i=l;
while (lindex < l1 && rindex < l2) {
if (left[lindex] < right[rindex]) {
a[i] = left[lindex];
lindex++;
}
else {
a[i] = right[rindex];
rindex++;
}
i++;
}
//copy the leftover array
for (int j=lindex; j<l1; j++) {
a[i] = left[j];
i++;
}
for (int j=rindex; j<l2; j++) {
a[i] = right[j];
j++;
}
}Graphical Example

Key Points
- Its a great algorithm to sort Link lists, because this algorithm does not rely on accessing values by indexes.
- It takes extra memory in merge method.
- Very efficient in sorting large number set
- Performance is very good. its complexity is O(n log n)
- Based on Divice and Conquer technique
- Its a stable sort algorithm
Runtime complexity
The algorithm runs on O(n log n) in worst/average case.
The merge function runs in O(n) time. Lets look at doMergeSort method which divides the input array. It divides the array into equal halves each time. First n/2, then (n/2)/2=n/4, then n/8, then n/16 and so on.
Which evaluates to log n So, total complexity of O(n log n)













